Traitement du signalSignal processing

Module ultrasonsUltrasound module

Capteur ultrasons avec traitement électronique pour mesurer des distances. Le signal est amplifié et converti en information exploitable par un système électronique. Ultrasound sensor with electronic signal processing to measure distances. The signal is amplified and converted into usable information by an electronic system.

Électronique analogiqueAnalog electronicsAcquisition de signalSignal AcquisitionFiltrage & Traitement du signalSignal Filtering & Processing
Durée
Duration
4 semainesweeks
Année
Year
2025
Type
Scolaire
School
Statut
Terminé
Done

Contexte & ObjectifsContext & Goals

Dans de nombreux systèmes de détection et de robotique, il est nécessaire de mesurer la distance des objets de manière rapide et précise. Ce projet résout ce problème en utilisant un capteur ultrason dont le signal réfléchi est amplifié, filtré et converti en information exploitable, permettant ainsi de détecter des objets et de mesurer leur distance même en présence de bruit ou de perturbations électriques.

In many detection and robotics systems, it is necessary to measure the distance of objects quickly and accurately. This project addresses this issue by using an ultrasonic sensor whose reflected signal is amplified, filtered, and converted into usable information, allowing objects to be detected and their distance measured even in the presence of noise or electrical disturbances.

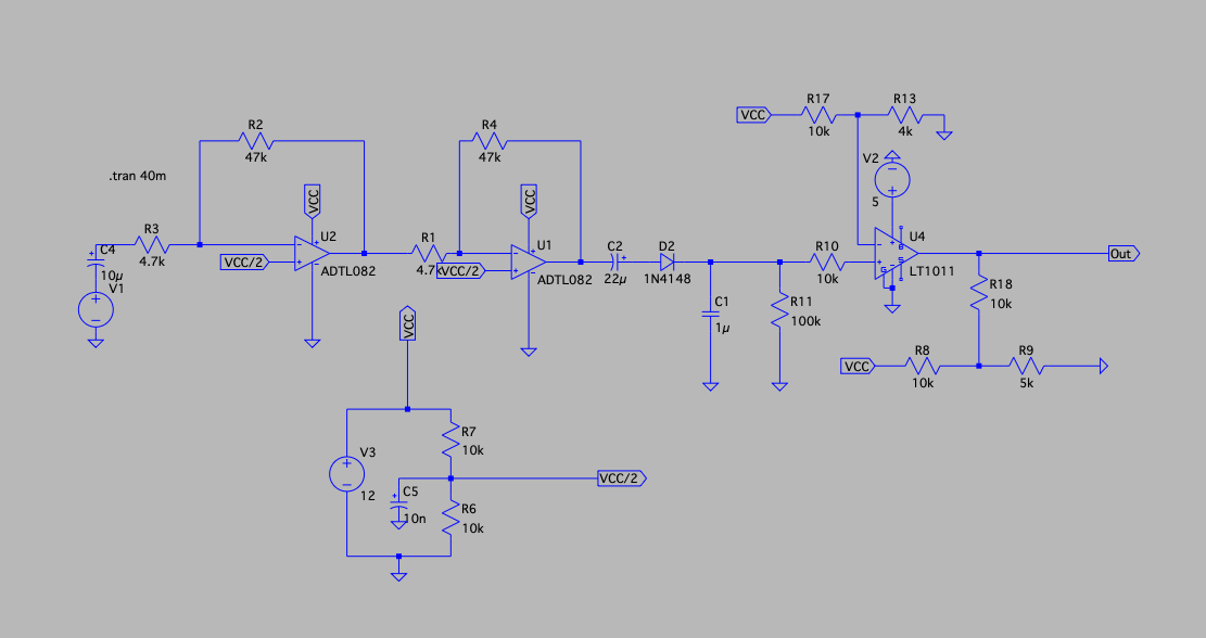
Schéma du montage
Schéma LTSpiceLTSpice schematic

Architecture techniqueTechnical Architecture

Le capteur ultrasonique émet une onde sonore à haute fréquence vers l’objet à mesurer. Cette onde est réfléchie par l’objet et revient vers le capteur. Le signal reçu, très faible, est d’abord amplifié et filtré par des circuits électroniques à base de TL082 afin de réduire le bruit et les perturbations. Ensuite, un comparateur LT1011 transforme le signal amplifié en un signal exploitable. Il est également possible d’ajouter des LEDs pour indiquer visuellement la distance ou la détection, ainsi que des buzzers pour fournir une alerte sonore, rendant le système plus interactif et intuitif.

The ultrasonic sensor emits a high-frequency sound wave toward the object to be measured. This wave is reflected by the object and returns to the sensor. The received signal, which is very weak, is first amplified and filtered by electronic circuits using a TL082 to reduce noise and disturbances. Then, an LT1011 comparator converts the amplified signal into usable information. It is also possible to add LEDs to visually indicate distance or detection, as well as buzzers to provide an audible alert, making the system more interactive and intuitive.

Tous les projetsAll projects